OA办公系统 数字化校园系统 信息公开 校友服务 邮件系统 加入收藏

机电学子寒假返乡自制电动“劈材神器”

来源:机电工程学院 发布时间:2023-02-20点击数:

本网讯(通讯员 周良/文 张毅力/图)“学以致用,放假了,当然要用所学所能帮家乡做点事情。”这个寒假,机电工程学院2021级工业机器人2班的张毅力响应学校号召,积极投身于家乡建设的热浪中。利用专业知识,发明制作了“劈柴神器”,让技能助力乡村振兴。

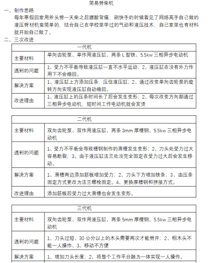
张毅力家住湖北宜昌五峰土家族自治县,由于地处深山之中,家家户户冬季取暖完全依靠烧柴火。劈柴是个体力活,每个假期他都会承担这项重任主动帮助家里减轻负担。“用斧头劈柴,一天下来腰酸背痛还没有效率。”张毅力回想起在校学过的气动和液压技术,再加上金工实训课时的内容,决定自己动手制作一台可以轻松劈柴的工具。他找来家里废弃的电动机、齿轮泵、槽钢、液压缸等工具材料,开始设计制作自劈柴机。由于力学方面的知识掌握还有些薄弱,他也走了不少弯路。刚开始做的第一代劈柴机受力不均出现了液压缸压条变形、滑槽位移甚至折断、刀头断裂等问题,他恶补相关理论并积极向老师请教,经过不断地试错、修改,迭代三个版本,一台简易的“劈柴神器”便在张毅力的手中诞生了。

借助这款简易劈柴机,仅用了一天的时间,张毅力一个人就完成了原来需要好几天才能劈完的木材。想到村子里其他人也要劈柴,他又带着机器踏上了挨家挨户帮忙劈柴的路程。

看着村子里面家家户户满墙的柴火,张毅力感叹,虽然只是一个简易的劈柴工具,但能用自己的所思所学为家乡尽些绵薄之力,心中充满了喜悦。

 

责任编辑:毕小艳

"; var footstr = "
"; var newstr = document.getElementsByName(printpage)[0].innerHTML; var oldstr = document.body.innerHTML; document.body.innerHTML = headstr+newstr+footstr; window.print(); document.body.innerHTML = oldstr; location.reload(); return false; }